Preskočite do glavnog sadržaja
Contact us
Opening hours
Hrvatski
IZBORNIK
ZATVORI
About NSK
NSK organisational structure
What we do
NSK projects
NSK mission and vision
NSK history
Corporate information
Jobs and opportunities
Contact
In the library
How to get to NSK
NSK opening hours
Reading rooms
Study rooms
Guided tours
Resources and collections
NSK holdings
NSK collections
Reading room requests and lending services
Conservation
Online exhibitions
NSK publications
Services
Ask a Librarian
Bibliometrics services
Inter-library loans
Self-service scanning, photocopying and printing
Digitisation requests
All NSK services
My NSK
For students
Researchers
Publishers
Librarians
Visitors
Partners
NSK membership
Homepage
\
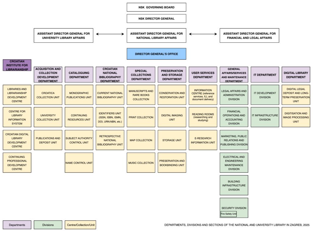
NSK organisational structure
\
NSK departments, divisions and sections
\
NSK Organisation Chart
NSK Organisation Chart
Download the Chart in PDF format
.
We use cookies to ensure that we give you the best experience on our website. By using the site you agree to the setting and use of cookies
Ok
Privacy policy